ADVANTECH CO., LTD.

PCM-4825L

Device Type

Single board computer

Processor

AM DX5

Processor Speed

133MHz

Chip Set

VIA VT82C496G

Video Chip Set

Chips and Technology

Maximum Onboard Memory

32MB (EDO supported)

Maximum Video Memory

1MB

Cache

None

BIOS

Award

Dimensions

145mm x 102mm

I/O Options

Floppy drive interface, IDE interface, parallel port, PS/2 mouse port, serial ports (2), VGA port, IR connector, PC/104 connectors (2)

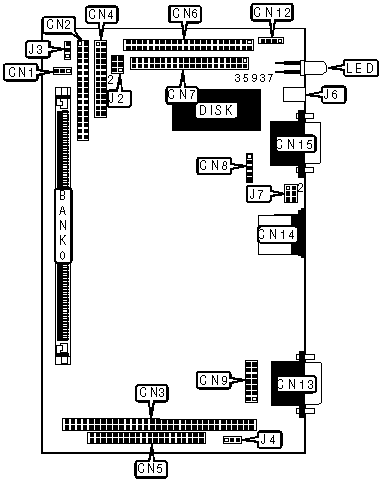
CONNECTIONS

Purpose

Location

Purpose

Location

Power connector

CN1

Serial port 2

CN9

Floppy drive interface

CN2

Power connector

CN12

PC/104 connector

CN3

Serial port 1

CN13

Parallel port

CN4

PS/2 mouse port

CN14

PC/104 connector

CN5

VGA port

CN15

Flat panel connector

CN6

Reset switch

J6

IDE interface

CN7

LED

LED

IR connector

CN8

   

USER CONFIGURABLE SETTINGS

Function

Label

Position

»

LCD voltage select 5v

J3

Pins 2 & 3 closed

 

LCD voltage select 3.3v

J3

Pins 1 & 2 closed

»

CMOS memory normal operation

J4

Pins 2 & 3 closed

 

CMOS memory clear

J4

Pins 1 & 2 closed

SIMM CONFIGURATION

Size

Bank 0

1MB

(1) 256K x 36

2MB

(1) 512K x 36

4MB

(1) 1M x 36

8MB

(1) 2M x 36

16MB

(1) 4M x 36

32MB

(1) 8M x 36

Note: Board accepts EDO memory.

VIDEO MEMORY CONFIGURATION

Note: The location of the video memory is unidentified.

SERIAL PORT 2 SELECTION

Setting

J7

»

RS-232

Pins 1 & 2 closed

 

RS-422

Pins 3 & 4 closed

 

RS-485

Pins 5 & 6 closed

DISK ADDRESS SELECTION

Address

J2/pins 1 & 2

J2/pins 3 & 4

J2/pins 5 & 6

 

C800

Closed

Closed

Closed

 

CC00

Closed

Closed

Open

»

D000

Closed

Open

Closed

 

D400

Closed

Open

Open

 

D800

Open

Closed

Closed

 

DC00

Open

Closed

Open

 

E000

Open

Open

Closed

 

Disabled

Open

Open

Open